摘要:在家庭发展理论和家庭可持续生计理论基础上构建了家庭发展能力理论框架,为研究中国计划生育政策效应提供了一个新的视角。实证研究发现,计划生育政策的实施不仅有效地控制了中国人口增长的速度和规模,而且对中国居民的家庭发展能力也产生了重要影响,它限制了人们的生育选择权利、改变了不同家庭的禀赋构成和策略选择空间。在政策约束、市场主导和家庭资源整合三重力量交互作用下,中国家庭在自身的结构调整和策略重组中得以延续和发展。但是在当前稳定的低生育水平下,计划生育政策导致家庭自我调整能力下降,需要政府给予政策支持以帮助家庭更有效地整合社会资源。计划生育政策的调整可以将开放单独夫妇生育二孩作为过渡,逐渐向城乡二孩晚育政策平稳调整,以增强家庭发展的可持续性。
关键词:低生育水平;计划生育政策;家庭发展能力;家庭发展政策
1 研究背景与问题的提出
从历史长河来观察,人口的消长往往和地区文 明的兴衰有着千丝万缕的联系。人口变动不仅成为 史学家考察各个国家社会经济发展历程的主要维 度[1],也是经济学家们构建经济增长模型的关键要 素[2]。但在以往的研究中显然忽视了人口要素变化 对家庭发展影响的重要性。无论是过去还是现在, 家庭都是社会成员最重要的福利资源。任何在家庭 以外建立起来的正规或非正规的社会保障制度都 不能取代家庭的功能和责任[3]。同时,家庭作为对 社会成员的工作和生活都有直接影响的社会单位, 已经从传统意义上的私人领域转入半公共领域,成为了和社会经济各系统直接发生作用的地方。国际 上也特别注重家庭发展和相关福利政策,并将其作 为现代公共服务和社会政策得以落实的重要着力 点。在我国和谐社会的建设过程中,家庭发展能力 也受到政府和学界越来越多的关注①。 在经历了 30 多年的快速经济增长和生育率下 降之后,中国的人口问题和人口政策又一次受到人 们的关注。与改革开放初期担心人口的快速增长不 同,当前我们更多的是需要估算生育率下降以及当 前低生育水平背景下②计生政策实施的影响效应: (1)中国的人口转变并不纯粹是社会经济发展 的结果,独特的计划生育政策使得中国的人口转变 过程不同于其他国家,那么计划生育政策对中国城 乡家庭发展产生了怎样的影响? (2)虽然学术界对具体的低生育水平值存有争 议,但中国已经进入低生育水平是不争的事实,稳 定的低生育水平下,计划生育政策会对中国家庭的 长期发展产生怎样的影响? (3)在计划生育政策的影响下中国家庭的禀赋、 结构和发展策略做出了怎样的调整?是否会影响到 家庭发展的可持续性? 诸如此类的问题,从立法者到管理者、从学术 界到普通民众,都给予了极大的关注,但已提出的 观点及建议主要建立在常识性认知和一般性推理 之上。就计划生育政策效应的理论研究而言,以往研究基本是在马寅初人口论的框架下,估计计划生 育政策的人口控制效果,讨论计划生育政策实施的 必要性和重要性,或是探讨计划生育政策体制完善 的技术性问题,在这些领域已经取得了丰富的研究 成果。但是,如何从家庭发展的角度去认识中国计 划生育政策,以往的研究则较少涉及。而且在已有 的研究中,经验研究尤其是以大规模抽样调查数据 为基础,深入细化的实证研究较为少见。因此,从家 庭发展能力的理论视角,立足于经验数据分析的实 证研究,将会有助于人们更深入、更精确地认识计 划生育政策造成了怎样的家庭发展效应,以及家庭 又如何适应这种影响,并为这一政策的完善提供具 有针对性的策略、路径和方法。
2 中国计划生育政策实施背景下的 家庭发展能力:理论与假说
随着社会、经济的快速发展,以及计划生育政 策的有力实施,中国的人口要素(婚姻、生育、死亡) 以及家庭结构和家庭功能发生了重要变动,不同类 型家庭成员的生存条件和关系方式也产生了相应 的变化,这在很大程度上影响了家庭发展能力。我 们首先对家庭发展和家庭发展能力进行界定和解 析,然后理论探讨计划生育政策对家庭发展能力的 影响效应。
2.1 家庭发展能力:理论与分析框架
家庭的发展不仅仅涉及家庭结构、经济水平等 因素,还应重视家庭自身能力的建设。本研究所提 出的家庭发展能力理论和分析框架是在家庭生命 周期理论和家庭可持续生计理论基础上形成的。 家 庭发展能力是家庭根据所处的不同生命周期阶段 和发展任务,利用自身拥有的禀赋、权利和可能的 策略,去追求更高生活水平和家庭发展可持续性的 综合能力。家庭发展能力建立在家庭发展权利、 家 庭禀赋和家庭策略基础之上,以实现家庭生活状况 的改善和家庭发展的可持续性为根本目标。家庭发 展能力取决于许多因素,特别是家庭的禀赋状况以 及政策、体制和过程所设置的制约或提供的机会。 这些资源与策略既包括家庭发展受到威胁的家庭 及家庭成员采取的短期措施和手段,也包括其所在地区和国家的政策以及国际社会所制定和实施的 长期措施和社会支持。家庭发展能力和家庭功能有 着本质的不同。家庭功能主要表现在保持家庭的完 整性,满足家庭及其成员的需要,实现社会对家庭 的期望等方面,重点强调的是家庭在社会生活中所 起的作用,尤其是为各个成员所能提供的各种有形 或者无形的支持。而家庭发展能力强调的是如何整 合家庭内外资源、充分发挥家庭成员力量以实现家 庭自身的可持续发展。
家庭禀赋、家庭功能①和家庭策略是构成家庭 发展能力的核心要素。作为家庭发展能力的三个重 要组成部分,家庭禀赋、家庭功能和家庭策略相互 联系、相互影响又不能彼此替代。家庭禀赋表征家 庭拥有的人力资本、社会资本、经济资本和自然资 本,是家庭拥有选择机会、选取发展策略和应对风 险环境的基础;家庭功能反映家庭的关系结构、反 应灵活性、家庭成员交往质量以及家庭亲密度和适 应性等;家庭策略也是家庭发展能力的重要组成部 分,它是对发展机会的把握及开展的一系列活动的 组合。家庭禀赋可以在生命周期不同阶段为家庭功 能的完善提供相应的支持;或者在家庭受到外力冲 击时,通过家庭策略的调整来整合外部资源,实现 家庭发展的社会化和可持续性。
家庭发展能力还体现为一种承受外力冲击和 损失的潜能,涉及到家庭承受、应付、抵抗外力冲击 以及从这些影响中得以恢复的能力。外力冲击可以 表现为突然的自然灾害(如旱灾、洪水)、经济萧条 (如失业率、价格变动)、家庭成员健康或生命受到 威胁(如流行病、车祸等)以及政府政策的调整(比 如生育政策)等,它们直接影响到家庭禀赋和家庭 功能。当面临外力冲击时,家庭会相应地调整自己 的策略来保障家庭发展的可持续性和生计安全。根 据所受冲击力和自身恢复力的不同,家庭会采取不 同的应对策略。人口要素的变化会影响家庭发展能 力,尤其是强制性人口政策的影响更为明显,它不 仅导致家庭子女数量的减少以及不确定性风险的 增加,也会导致代际之间、家庭与社会之间资源和 风险的非均衡性分配。对于农村社会来说,家庭土 地一般是基于人口数量来分配,人口要素的变化会 影响到家庭自然资本。在强制性人口转变和经济转 型共同作用下形成的家庭规模的小型化和家庭类 型的核心化,将导致中国家庭生产功能、家庭保障 功能和家庭生育功能的弱化。具体的理论分析框架 如图 1 所示。

2.2 计划生育政策对中国家庭发展能力的影响: 研究假说
构建家庭发展能力衡量指标的基本目的是把 复杂的、抽象的家庭发展能力概念变为可以度量、 计算和比较的数据,以测算计划生育政策的家庭发 展效应。根据前面对家庭发展能力理论内涵的分 析,我们以家庭禀赋、家庭功能和家庭策略三个构 成要素为基本框架统筹考量家庭发展能力,然后融 合中国人口转变及计划生育政策影响效应的实际 情况,对指标作进一步的分解。
2.2.1 计划生育政策对家庭禀赋的影响
家庭禀赋是构成家庭发展能力的重要因素,为 实现家庭可持续性生计提供了重要的物质基础和 动力资源。计划生育政策对家庭禀赋的直接影响是 家庭子女数量的减少,从而在短期内影响家庭收入 和资产状况,从长期来看还会影响家庭人力资本状 况、家庭土地数量、家庭社会网络等。从已有研究来 看,计划生育政策对家庭禀赋的长期影响效应存在 很大的不确定性。生育率的下降会导致家庭劳动力 数量的减少,但是从人力资本的角度来衡量,其生 产能力又有所提高;由于农村土地承包期限扩展到 30 年甚至更长时间,所以生育率对家庭土地数量 的影响要根据当地租赁市场发展状况来确定。在缺 乏内生技术增长时,新古典经济模型中均衡的工资 水平将由人口增长率决定,较高的生育率降低了 均衡的资本劳动比,从而降低了均衡的人均收入水 平[5]。 假说 1:中国计划生育政策的实施会影响家 庭禀赋状况,尤其会在短期内增加家庭人均收入。
2.2.2 计划生育政策对家庭功能的影响
计划生育政策作用下中国生育率和出生性别 比变动显著,而且随着经济的发展,死亡率、结婚 率、离婚率以及老年人与已婚子女一起居住的倾向 发生了变化,婚姻家庭也一改过去传统的、单一的 模式,逐渐朝着小型化、核心化和松散化的方向发展[6-7]。家庭规模不断缩小,提供给家庭成员的在生 命周期不同阶段的支持和资源也逐渐减少,家庭内 部的代际关系被迫实现社会化,这种过程在中国远 比其他国家和地区更加深刻和迅速[8]。中国计划生 育政策在弱化家庭生产、生育功能的同时,也降低 了家庭的养老能力,使反哺模式由于资源的限制而 不能有效地运作,家庭养老需要寻求其他的方式以 实现替代。
在中国,儒家文化所强调的“孝道”强烈体现了 “养儿防老”这一家庭保险机制[9]。由于预期寿命延 长了,养老花费也将增加,而计划生育政策破坏了 家庭在养老方面的传统角色,储蓄是养老的唯一手 段[10]。由“外生”引起的生育减少会激励父母把更多 资源转变成储蓄和其他的财富积累形式,以支持他 们的老年生活[11]。Modigliani 和 Cao[12]更加明确指 出,孩子是生命周期储蓄的有效替代物,中国从 20 世纪 70 年代起实行严格的计划生育政策后,作为 孩子替代物的生命周期资产积累就变得更为重要。
假说 2:中国计划生育政策的实施导致家庭 功能的弱化,出于对家庭养老功能的替代,父母会 通过增加储蓄来整合社会资源。
2.2.3 计划生育政策对家庭策略的影响
计划生育政策的实施,导致人们在当前消费和 未来消费之间、生育数量和生育质量之间进行选 择,也会影响人们对自身投资以及对子女投资的权 衡,包括对时间和金钱的重新分配。子女数量的减 少,父母才有更多的时间和资源实现自身人力资本 的积累。在利他的模式分析框架下,家庭生育决策 类似于耐用消费品的购买决策,其消费的代价体现 为父母投入的教育资源和照顾时间,因此父母必须 在有限的资源约束下进行消费和生育决策的权衡 以使自身效用最大化。由于中国家庭的孩子数量是 外生给定的,孩子的人力资本又不影响父母的终身 消费,在生育率下降和老龄化趋势下,家长重新进 行现期和将来消费的权衡并不会影响对孩子的教育投资[11]。 假说 3:中国计划生育政策的实施不仅仅会 导致人口生育率的降低,还会增加家庭收入多样性 和人力资本投资比重。计划生育政策越是严格的地 区,家庭人均人力资本投资所占比重就会越高,而 家庭收入多样性也会趋于增加。
2.2.4 稳定的低生育水平下计划生育政策对
家庭发展能力的影响 稳定的低生育水平下计划生育政策的继续实 施,对家庭发展能力的影响会明显迥异于生育率快 速下降阶段。在生育水平较高的时期,如果一个家 庭少要一个孩子,那么,可供原来每个家庭成员利 用的资源就会增加,父母也可以有更多的时间进行 工作和实现自身人力资本的积累。由于子女数量的 减少,父母对子女人力资本投资的比重也会有所增 加。但是如果家庭多要一个孩子,家庭人均资源量 会减少,总消费会增加,父母可能延长工时以获取 额外报酬。但是当低生育水平变成常态,计划生育 政策的继续实施,不仅会抑制人们正常的生育意 愿,而且限制的生育行为大多是家庭根据实际需求 做出的理性选择。
根据上述研究,我们得到: 假说 4:在稳定的低生育水平下,计划生育政 策继续严格执行会强化影响家庭发展能力的负效 应,而计划生育政策对家庭发展能力的正向影响效 应会逐渐弱化。
3 研究设计与模型构建
3.1 研究设计
本文试图扩展以往单纯以人均收入衡量的家 庭发展与生育率“负向关系”的验证性研究,进一步 讨论家庭功能、家庭禀赋和家庭策略同中国计划生 育政策的关系,多维度回答“计划生育政策如何影 响家庭发展能力”这一问题。以往文献中之所以很 少涉及到对家庭发展的综合研究,主要由于两个原 因,一是对家庭发展综合衡量的困难性,二是既能 体现家庭个体差异又可以体现家庭发展的时序数 据的难获得性。所以研究家庭发展的大量文献,往 往简单地以家庭人均收入或者家庭结构作为衡量 家庭发展的指标,或者只是定性地描述家庭的发展 和变迁。但是家庭发展绝对不仅仅是经济问题,更 不是家庭人均收入能完全体现的,家庭结构也只是 衡量部分家庭功能的载体。在本研究中我们基于前 文对家庭发展能力理论的分析,利用家庭禀赋、家庭功能和家庭策略三个要素来综合衡量家庭发展。 由于家庭不仅存在地区差异,而且也在随着时间发 展变迁,所以家庭抽样数据即使样本很大也难以同 时满足这两个要求。在分析微观数据时还要考虑到 家庭生命周期,处于不同生命周期阶段的家庭,家 庭发展特征存在很大的差异。另外,某一家庭生命 周期的阶段性演变很难通过统计调查的方式获得; 即使能够获得一定数量的全生命周期家庭样本,由 于不同家庭在发展阶段上的特征性差异,也很难进 行横向比较。在本研究中我们使用中国历年分省的 城乡家庭户调查数据,每年抽样数超过 13 万户,时 间跨度为 20 年。在大样本、长时期的抽样框架里, 我们可以将处于不同生命周期阶段的家庭特征进 行叠加,综合考察不同年份的家庭发展能力变动趋 势和影响机制。
本文还重点研究稳定的低生育水平下中国计 划生育政策对家庭发展能力的影响。2002 年 9 月 1 日起, 《人口与计划生育法》开始实施,我国的计划 生育更加有法可依,也标志着我国计划生育政策基 本稳定和成熟。另外,近 10 年来,中国低生育水平 逐渐趋于稳定,在 1.34~1.51 之间波动[13]。 1990 年以 来,我国人口生育率一直在下降,到 2002 年后人口 生育率便稳定在 12‰左右。另外,从 2003 年开始 中国城市房价开始快速上升,住房支出占城市家庭 支出的比重也有所增加,在模型中我们用人均固定 资产投资来控制房价上涨的影响效应。由此,我们 选取 2003—2010 年的人口低生育率稳定期,来表 示稳定的低生育水平状态,单独构建面板数据模 型。 基于以上分析,我们建立家庭发展能力估计方 程,通过实证来讨论计划生育政策对家庭发展能力 的影响。简化形式的一般估计方程如下:
FPC=α+β1cfpit+β2pgdpit+β3tieit+β4pfait+β5pgit+ β6drit+β7east+β8midd+μi+εit (1) 严格的计划生育政策对家庭发展能力影响的 方程为:
FPC=α+β1ctmit+β2pgdpit+β3tieit+β4pfait+β5pgit+ β6hsrit+β7drit+β8east+β9midd+μi+εit (2) 上面两个方程中,下标 i 代表地区, t 表示时
间, μi 为观察不到的地区效应, εit 为随机扰动项。因 变量 FPC 表示家庭发展能力,核心自变量 cfpit 表 示计划生育政策,ctmit 表示严格的计划生育政策, 其他是一组潜在的影响家庭发展能力的控制变量。 pgdp 表示人均国内生产总值, tie 表示地区进出口
贸易额总量,pfa 表示地区人均固定资产投资额, pg 表示地区专利申请授权数, dr 表示地区人口死亡 率,east 表示东部地区,midd 表示中部地区。
由于家庭发展能力构成要素之间存在较大的 差异性,我们根据变量散点图分布特征,对不同方 程中的自变量进行了处理。在一般估计方程中,对 家庭人均资产做回归时, tie 取了对数。对恩格尔系 数做回归时,tie 取了对数,未引入 dr。对家庭储蓄 做回归时,pgdp、 tie 取了对数。对家庭规模、收入多 样性、教育投资、生育安排做回归时,pgdp、 tie、pfa、 pg 取了对数。在严格的计划生育政策效应估计方 程中,我们对 pgdp、 tie、pfa、 pg 皆进行了对数处理。
计量模型选择步骤为:首先,通过 Hausman 检 验在随机效应模型和固定效应模型中做出选择,其 次,通过 Breusch-Pagan 检验在混合估计模型与随 机效应模型之间做出选择[14]。对于 Hausman 检验无 法判定的模型,亦采用随机效应模型。本研究中作 为个体的地区是随机的[15],各地区差异性特征能够 影响到家庭发展能力;模型中的某些关键变量是不 随时间的变化而改变的,如社会保障制度、地区划 分等虚拟变量。在使用 Stata12.0 对家庭发展能力 决定函数计量模型进行 Hausman 检验时,结果显 示 Hausman 检验无法判定,综合 Breusch-Pagan 检 验结果和本文的研究目的,本文决定采用随机效应 模型。
3.2 变量设置与操作测量
3.2.1 因变量设置及其操作测量
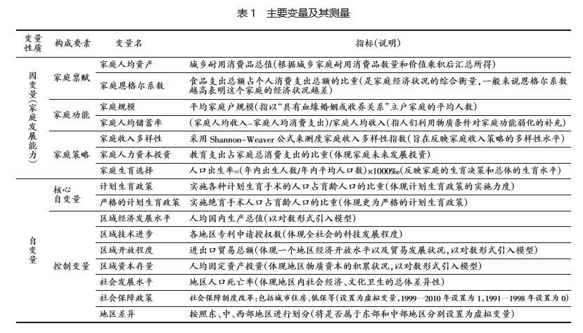
(1)家庭禀赋。家庭禀赋是家庭生计发展和家 庭功能完善的物质基础,在本研究中我们利用家庭 人均年收入①和家庭人均资产来衡量。
家庭人均年 收入是经济流量概念,体现当前家庭的收入能力; 在计量模型中,考虑到线性变换,以个人年总收入的自然对数引入模型。 家庭人均资产是经济存量概念,是一个家庭长 期生活水平的积攒和显示,又是一个家庭持续发展 的物质保证和基础。在统计模型中,我们使用城乡 家庭人均耐用消费品拥有量来测算。家庭人均资产 的获取方法为:统计各地区城乡家庭每百户中所拥 有的生产型资产和消费型资产,将拥有某项资产的 样本比例 p 标准化为数值 Z,由 Z 的相对大小来决 定权数 W,然后与家庭中所拥有的各项资产的数 量进行算术加权平均。
(2)家庭功能。按照经典的家庭现代化理论,家 庭规模和家庭结构是家庭功能的物质载体[16],而家 庭规模的大小也是家庭结构变动的结果,所以在本 研究中我们利用家庭规模作为家庭功能的替代变 量。家庭规模的具体统计指标为平均每个家庭户② 的人口数。一般来说,家庭规模越大,家庭的结构和 功能就越完善。 根据已有研究发现,随着家庭生产功能、家庭 生育功能和家庭保障功能的弱化,家庭储蓄额度在 逐渐上升,作为对家庭部分功能丧失的替代。在本 研究中我们也引入家庭人均储蓄率作为家庭功能 的另一替代变量。关于居民储蓄率的度量方法很 多,如采用金融储蓄与实物储蓄之和再除以 GDP 或居民收入[17]、居民当期可支配收入减去当期居民 消费支出后再除以当期可支配收入、居民储蓄除以 居民收入、居民储蓄除以居民可支配收入[18]等。结 合本文的研究目的及数据可得性,本研究中的家庭 人均储蓄率是指各地区城乡家庭平均每人年可支 配收入(农村为人均纯收入)减去当期居民平均每 人年消费支出后再除以平均每人年可支配收入。居 民消费数据取自 GDP 核算中支出法的居民消费数 据,指家庭户对货物和服务的全部最终消费支出。 那么在我们设计的储蓄变量里就不仅仅包括狭义 的银行存款,也有人们对于商业保险的购买以及长 期投资等。
(3)家庭策略。家庭策略是人们对资产利用的 配置和经营活动的选择,包括了生产活动、消费选 择、投资策略和生育安排等,以便实现家庭的发展 目标。考虑到生产活动的最终体现是家庭收入来 源,消费选择也是由收入能力所决定,所以在模型 中我们引入家庭收入多样性变量。一般来说,收入 多样性有利于分散家庭经营风险,提高家庭禀赋的 利用效率。借鉴生态系统多样性指数研究③,我们采 用 Shannon-Weaver 公式来测度家庭收入多样性:

式(3)中, H 为城乡家庭收入多样性; pi 为各类 收入来源的比例,收入类别包括工资性收入、家庭 经营纯收入、财产性收入和转移性收入。式(3)不是 一个单调函数,对给定收入来源的组成而言,各种 收入来源分配越接近平等,则多样性越高,家庭抗 风险冲击能力也就越强。
另外还引入家庭人力资本投资和生育安排两 个变量。家庭生育安排和人力资本投资都是实现家 庭发展可持续性的必要条件。具体的统计指标为城 乡家庭平均每人教育消费占总消费支出的比重和 某地在一个时期内出生人数与平均人口数之比。 主要变量及其测量情况见表 1。
3.2.2 自变量设置及其操作测量
计划生育政策是本研究的核心自变量。对于一 项实施了 30 多年的全国性政策①评估的重点和难 点是如何界定和衡量这项政策。在已有文献中,学 者们采用了不同的衡量指标:如汪伟[19]使用的人口 增长率和石人炳[20]使用的总和生育率,这两个要素 确实都受到计划生育政策的直接影响,但其他社会 经济因素也在发生作用②。Eberstein[21]建议使用对 违反计划生育政策的罚款和对多孩的追加罚款作 为计划生育政策的替代变量,但是在中国不同的省 份对超生的定义不同,由于地区间发展水平的差异 对罚款定额也不同。周俊山和尹银[22]考虑到中国计 划生育政策的多元化,他们借鉴郭志刚等[23]的研 究,根据各地区计划生育政策和具体做法,将中国 各个省份的计划生育政策分为 4 个类别以虚拟变 量的形式引入模型。这种方法有助于捕捉计划生育 政策实施的地区差异性,但同时也失去了在时序上政策的变动特征,以及组内地区政策差异性。从 20 世纪 90 年代初开始,结合各地的不同情况,我国的 生育政策出现了多元化的状态。在中国计划生育政 策制定及其操作过程中,实施各种计划生育手术是 一个重要环节和手段。由于人们对该项手术本能的 排斥性,各地区年度实施各种计划生育手术的人口 占育龄人口③的比重,是反映各地区不同时期生育 政策力度比较理想的变量。我们选取各地区年度实 施各种计划生育手术的人口占总人口的比重作为 计划生育政策的替代变量。在计划生育手术中,实 施男性或者女性绝育手术是最为严格的。具体做法 为:用手术把输卵管或者输精管切断,使得精子和 卵子不能相遇,达到永久避孕的目的。这种手术不 仅会带来被手术者身体的痛苦,而且还有可能导致 永远绝育,手术并发症发生率相对较高。所以这种 手术必须在强压的政策下才能得以实施,并且对于 计生部门和接受手术者都要承担一定的风险。计划 生育政策在具体执行过程中,有一定的实施弹性, 严格程度也就存在着明显的地区差异性。一些地区 为了实现计生控制目标,强制实施绝育手术的比重 也就相应更高,这些地区的计生政策在执行上也就 更为严格。在本研究中我们选取地区内实施绝育手 术人口占育龄人口的比重来体现更为严格的计划 生育政策。
3.2.3 控制变量
根据家庭现代化理论,城市化和工业化进程的 推进,以及科学技术的进步和城市居民比重的上 升,会导致总体的家庭禀赋和家庭策略可选择性的 增加。为了克服由于遗漏变量可能造成的内生性问 题,我们在回归方程中进一步控制了可能影响家庭 发展能力的其它潜在变量:如人均 GDP、人均固定 资产投资、进出口贸易总额、专利数等。我国住房制 度、低保制度等社会保障制度改革始于 1998 年下 半年,所以本文把“社会保障制度改革”设为虚拟变 量,1999—2010 年份设置为 1,1991—1998 年份设 置为 0。考虑到我国幅员辽阔,各地区间的社会经 济各要素的差异性,我们将全国按照东中西进行划 分④,以虚拟变量的形式引入模型。
3.3 数据介绍与变量描述
本文使用 1991—2010 年中国分省面板数据。 之所以选择 1991—2010 年的数据,是出于两个原 因。(1)从 90 年代初开始,我国计划生育政策基本 稳定下来,并逐步形成现行的生育政策。截至 1991 年,大陆除新疆、西藏是由政府颁布计划生育规定外,其余

省、区、市都颁布了由地方人大通过的计划 生育条例。各地计划生育条例把多年来在实践中创 造的,并已证明确实有效的计划生育政策和具体做 法用法规的形式固定下来。政策的执行方式也转变 为以优质服务、利益导向机制和行政干预相结合的 模式[24],并且在全国范围内普遍建立领导干部计划 生育工作责任制度。 (2)1992 年我国社会主义市场 经济体制改革目标确立,1993 年之后,中国市场化 改革进入深化时期,粮食流通体制、城镇就业体制 方面的改革,不断深化和拓展。
家庭发展数据来源于城乡居民调查数据,由国 家统计局住户调查办公室组织实施,调查内容主要 包括城乡家庭人口及其构成、家庭现金收支、主要 商品购买数量及支出金额、劳动就业状况、居住状 况和耐用消费品的拥有量等。城镇住户调查①采用 分层随机抽样的方法确定,首先根据各城镇规模和 人口累计数确定各市区的样本分布,然后在选定的 区域内随机抽样,截止 2010 年底,参加国家汇总的 城镇调查样本量为 65000 户。农村住户调查是以各 省(自治区、直辖市)为总体,直接抽选调查村,在抽 中村中抽选调查户。综合运用多种抽样方法确定住 户调查网点。农村住户调查网点分布在全国 7100多个村,共抽取了 68000 多个样本农户。住户调查 在95%的概率把握程度下抽样误差不超过±3%。国 家统计局各调查总队及抽中市、县调查队依据国家 统计局统一制定的城乡住户调查方案收集资料,逐 级审核,由国家超级汇总。本研究使用的是全国层 面的分省和分城乡汇总数据,各省家庭要素的人均 值保留了家庭的整体特征。家庭数据来源于 1992—2011 年《中国统计年鉴》。
体现计划生育政策的采取各种节育手术比重 的年数据取自 1993—2011 年 《中国人口统计年 鉴》,1991 年数据取自《中国人口和计划生育年鉴 1992》。儿童抚养系数、老年抚养系数和人口死亡 率 1990—2001 年数据取自《1990 年以来中国常用 人口数据集》 [25],2002—2010 年数据分别取自 2003—2011 年《中国统计年鉴》。实际人均地区 GDP,地区固定资产投资额、各地区专利申请授权 数、进出口贸易总额、城乡人口比重等数据皆取自 《新中国六十年统计资料汇编》和 2010—2011 年 《中国统计年鉴》。 另外,由于统计数据年度跨度较大,少数年份 的某些指标会缺失,本文采用了常用的数据弥补方 法,如果两个年份之间有缺失数据,我们就用这两 个年份的均值来代替缺失值。为保证数据口径的相 对一致性,重庆与四川合并,西藏由于部分年份数 据缺失未引入,数据时间跨度为 20 年(1991—2010年)。为了使数据具有可比性,我们以 1981 年的消 费者价格指数、国内生产总值指数、固定资产投资 价格指数作为基期的价格指数,对 1991—2010 年 的分省城乡名义数据进行了调整,形成以 1981 年 为基期的实际数据。 实证分析中变量的统计描述见表 2。

4 计量分析
4.1 计划生育政策对家庭发展能力的影响
表 3 给出了计划生育政策对家庭发展能力影 响的估计结果,总体来看,在控制了区域社会经济 发展水平、技术进步、对外开放度和地区差异等因 素条件下,计划生育政策的实施对家庭发展能力产 生了重要影响,且都在 1%统计水平上显著。
分因素来看,计划生育政策的实施有助于改善 家庭的经济状况。计划生育政策对家庭人均资产有 着显著的正向影响,计划生育政策强度每增加 1%,城乡居民的家庭人均资产禀赋值就会增加 0.796 单位,相当于人均资产总平均值(66.851)的 1.19%。而计划生育政策对家庭恩格尔系数的影响 显著为负,计划生育政策强度每增加 1%,城乡居 民的家庭恩格尔系数就会降低 0.272 个单位。作为 家庭生活水平综合反映的恩格尔系数,其值越小, 该家庭当期的生活状况往往越好。
计划生育政策对家庭功能也有着重要的影响。 回归结果显示,计划生育政策对家庭规模和家庭人 均储蓄分别是负向影响和正向影响,且都在 1%统 计水平上显著。可见,随着计划生育政策的实施,家 庭规模一直呈现缩小的趋势,承载于其上的家庭功 能也在逐渐弱化。在控制住经济增长和社会发展等 潜在因素的影响效应后,计划生育政策也导致家庭人均储蓄率的上升。也就是说,人们开始以储蓄、购 买商业保险等形式,来弥补计划生育政策导致的部 分家庭功能的缺失,这也从另一个角度证实了计划 生育政策导致的家庭功能弱化效应。该结论正好印 证了我们的假说 2。
中国计划生育政策的实施也会影响家庭的策 略选择。回归结果显示,计划生育政策对家庭收入 多样性和家庭教育投资都有着显著的正向影响。也 就是说,计划生育政策一方面会导致家庭收入多样 性的增加,另一方面也会导致家庭提高教育投资比 重。前者可以分散家庭经济风险,而后者也是家庭 对未来发展的投资,可以增加家庭发展的可持续 性。另外,计划生育政策还会显著影响家庭的生育 安排。作为计划生育政策的根本目标,人口出生率 会随着计划生育政策的实施逐渐下降。
虽然中国政府严格执行计划生育政策,但一些 文献认为随着经济、社会发展以及人们生育观念 的变化,中国的生育和人口增长可能呈现内生化 倾向①,那么计划生育政策对家庭发展的影响也有 可能存在内生性。根据以往对政策效应评估的文 献,我们将滞后一期的计划生育政策设置为工具变 量。表 4 给出了计划生育政策作为内生变量的估计 结果,Hausman 检验值显示可以在 1%显著性水平 上拒绝原假设,即计划生育政策确实存在内生性。 计划生育政策的回归系数的符号和显著程度基本 上都没发生变化,但是简单将计划生育政策看作是 外生的,显然低估了计划生育政策对家庭生育选择 的影响。
综合来看,计划生育政策会导致人们生育率的 持续降低,在这一过程中人们的生活水平会得到提高,但是家庭规模的缩小也导致了家庭功能的弱化 和家庭不确定性风险的增加。在这种状况下人们选 择的家庭策略是增加储蓄,扩大家庭收入的多样 性,以分散家庭风险;并且还会增加家庭教育投资 的比重,以增强家庭未来发展的可持续性。在孩子 数量减少和生育能力丧失风险的影响下,父母对子 女的教育投资会增加,这一方面体现了贝克尔的子 女“数量-质量”替代[26],另一方面也是父母对未来 家庭养老能力的一种投资。
4.2 严格的计划生育政策如何影响家庭发展能力
严格的计划生育政策对家庭禀赋的影响是消 极的。估计结果显示(见表 5),严格的计划生育政 策对于家庭禀赋来说是外生变量,该政策对家庭人 均资产值有着显著的负向影响,对家庭恩格尔系数 有着显著的正向影响。也就是说,严格的计划生育 政策的实施会导致家庭当期生活水平的下降,并且 在长期也会减少家庭对物质资产的积累。
从家庭功能来看,严格的计划生育政策对人均储蓄率有着显著的正向影响,但是对家庭规模的影 响并不显著。然而,Hausman 检验显示,严格的计划 生育政策对于家庭功能因素来讲是内生变量。工具 变量法估计结果显示,严格的计划生育政策对于家 庭规模有着显著的正向影响,但是对家庭人均储蓄 率的影响并不显著。这一结果出乎我们的预料,可 能的解释是:严格的计划生育政策带来家庭对生育 控制的“反弹”,由于家庭多是独生子女,所以分家 的比重减少了,多代同行的比重在增加;在这种情 况下,家庭养老功能在一定程度上得以恢复,所以 对储蓄养老的依赖性也就开始减弱。
从家庭策略来看,严格的计划生育政策对家庭 收入多样性和家庭教育投资都有着正向影响,且都 在 1%统计水平上显著。虽然 Hausman 检验显示严 格的计划生育政策对于家庭策略因素来讲是内生 变量,但在工具变量估计结果中,严格的计划生育 政策的影响符号和显著性都没有明显变化,只是严 格的计划生育政策对家庭教育投资比重的影响力 度明显被高估了。
工具变量估计结果也显示,严格的计划生育政 策对家庭生育安排的影响并不显著。这一结果显然 有悖于严格的计划生育政策实施的宗旨和预期效果。严格的计划生育政策需要社会承担更高的成 本,它不仅仅需要相关政府部门耗费更多的人力和 物力,而且还存在导致政府和民众之间矛盾激化的 风险。但是,随着市场经济的发展和人们生育观念 的转变,曾经为抑制人口过量增长而设计的严格计 划生育政策在实际操作中出现了局限性和作用递 减现象。
综合来看,严格的计划生育政策不会产生明显 的生育下降效应,对家庭功能变动也不会发生作 用,并且和一般性计划生育政策相比,其对家庭教 育投资和收入多样化的促进作用在减弱,还导致家 庭生活水平的下降和家庭资产积累的减少,家庭储 蓄率也没有得到增加。可见,严格的计划生育政策 不仅仅导致家庭未来不确定性风险的增加,而且弱 化了家庭通过储蓄、多样化收入等方式整合社会资 源的能力。
4.3 稳定的低生育水平下计划生育政策如何影响家庭发展
在 1990 年代,我国生育率已经降至更替水平 以下,2000 年中共中央、国务院出台《关于加强人 口与计划生育工作、稳定低生育水平的决定》,但是 学术界和政府对确定的低生育水平值以及未来走 势的判断存有很多的争议[27]。我们关心的是在这种 稳定的低生育水平下,计划生育政策的继续实施会 对中国家庭发展产生怎样的影响?我们根据人口出 生率的变化趋势分阶段来考察①。
(1)在 1991—2002 年这个时期,属于中国市场 转型初期,和 20 世纪 80 年代相比,计划生育政策 的实施力度和影响效应得到进一步加强。计划生育 政策的实施促进了家庭生活水平改善以及家庭物 质资产的积累,人口生育率也在快速下降,在这一 过程中家庭规模在缩小,承载其上的家庭功能也发 生了弱化,作为对部分家庭功能的替代人们开始增 加储蓄,并且提高了家庭教育投资比重。工具变量 回归结果显示,在这一阶段,计划生育政策对家庭 收入多样性并没有显著的影响。
(2)2003 年后,中国接近极低生育水平并逐渐 趋于稳定。计划生育政策作为内生变量的估计结果 显示①,Hausman 检验 p 值大于 10%,即计划生育 政策不存在内生性。这一时期,计划生育政策对家 庭发展的影响效应明显异于前一阶段。
从家庭禀赋来看,计划生育政策对家庭人均资 产和家庭恩格尔系数依然分别有着显著正向影响 和负向影响,但是和前一阶段相比影响系数分别扩 大了近一倍,可见在这一时期,计划生育政策的家 庭经济发展效应更为明显。
从家庭功能来看,计划生育政策的影响效应和 前一阶段也有着明显的差异,该政策的继续实施对 家庭规模变动并无显著的影响,但是对人均储蓄率 影响效应却转变为负向,且在 1%统计水平上显 著。可能的解释是,在上一阶段,家庭规模随着计划 生育的实施逐渐缩小到一定程度就会趋于稳定,那 么受影响的家庭功能也会逐渐趋于稳定,人们会把 更多的收入用于当期消费,改善生活水平。家庭规 模的稳定是统计意义上的,一方面人口出生率的持 续降低,部分家庭还在继续缩小,另一方面,由于独 生子女的增加,子女分家的比重会减少,三代同户 的家庭数量也会增加,以弥补子女减少导致的部分 家庭功能的弱化。这也是计划生育导致人均储蓄率 降低的一个重要原因。
从家庭策略来看,计划生育政策对人口出生率 依然有着显著的负向影响。和上一阶段不同,这一 时期计划生育政策对家庭收入多样性有着正向促 进作用,且在 1%统计水平上显著。这是由于,在当 前低生育水平下,计划生育政策的强化,还会导致 人口出生率持续降低,人们为了规避未来不确定性 风险,就会倾向于多种收入途径,以分散家庭经济风险。出乎我们预料的是,在这一时期计划生育政 策对家庭教育投资没有显著的影响效应。
5 研究结论与启示
本文所提出的家庭发展能力理论分析框架和 研究思路是在家庭发展理论和家庭可持续生计理 论基础上形成的,是一种理解人口要素变化引起的 家庭问题并给予相应的解决方案的分析框架,源于 强调家庭发展的综合性理念。本研究的实证结果显 示,计划生育政策的有力实施不仅有效地控制了中 国人口增长的速度和规模,而且对中国居民的家庭 发展能力也产生了重要影响,它限制了人们的生育 选择权利、改变了不同家庭的要素构成和策略选择 空间。但是,中国计划生育制度,尤其是逐渐演化出 的计划生育利益导向政策的实施具有生育限制和 家庭发展能力再造的双向维度。迄今为止,计划生 育政策带来的家庭子女数量的减少、家庭规模的缩 小以及家庭功能的弱化等,虽然部分改变了家庭发 展的禀赋构成和权利空间,但就家庭发展能力的本 质特点而言仍未有根本的改变,中国家庭在自身的 结构调整和策略重组中延续和发展。
以家庭发展能力为理论框架为研究中国计划 生育政策效应提供了一个新视角。从这一视角和经 验事实出发,我们看到,自上世纪 70 年代末开始严 格执行的计划生育政策,改变的不仅仅是人们的生 育行为和生育观念,而且影响到家庭的禀赋积累、 结构功能和策略选择。进入 21 世纪,虽然计划生育 政策的实施手段和具体内容发生了很大变化,但是 该政策控制人口生育率的根本宗旨并没有发生改 变,对于稳定低生育水平依然发挥着重要的作用。 在稳定的低生育水平下,计划生育政策的继续实施 短期内有助于提高人们家庭生活水平和保持收入 多样性,但是长期来看,该政策所导致的储蓄率的 降低和家庭教育投资的减少并不利于家庭的可持 续发展。实证结果还显示,更为严格的计划生育政 策在如今除了生成家庭经济水平和生计策略的差 别外,对家庭的生育安排已经基本上起不到调控作 用了。因为在政策影响范围之内的群体,简单的计 划生育政策就可以控制;而决意选择超生的人们, 严格的计划生育政策也很难有效控制。
市场经济条件下,人们的收入水平得到改善, 家庭适应外力冲击的能力也得以增强。在计划生育 政策导致家庭子女数量减少的状况下,人们会以增 加储蓄和子女教育投资等社会化形式,来强化家庭 保障功能和子女培育功能,以增强家庭发展的可持续性。必须强调的是,计划生育政策影响下家庭表 现出来的适应性,是以家庭生命周期演化中的弱势 成员(老人、儿童)承担了风险成本为代价的。但是, 随着家庭子女数量的减少以及不确定性风险的增 加,代际之间、家庭与社会之间资源和风险的非均 衡性分配也使矛盾冲突在不断累积,如 “四二一”家 庭、“失独”家庭等带来的大量社会问题,中国家庭 缓冲和消解计划生育政策影响的能力也是有限的。 家庭规模不断缩小,提供给家庭成员的在生命周期 不同阶段的支持和资源也逐渐减少,家庭内部的代 际关系被迫实现社会化。但是以“孝”为核心的中国 传统文化只能调节家庭内部资源的代际转移与分 配,对社会资源的配置却无能为力[28]。家庭发展需 要政府的支持,需要在政府主导下重新安排政府、 市场组织、社会组织与社区在家庭发展政策构建中 的福利搭配和责任分担,构筑家庭的社会支持体 系。
从现实来看,很多学者和民众可能认为, 20 世 纪 70 年代末中国同时执行改革开放政策和严格的 计划生育政策以及随后 30 年的快速经济增长,导 致人们的生育观念发生了根本改变,当前无须计划 生育政策依然可以维持现有的低生育水平[29-30]。甚 至有学者认为,在实行计划生育政策之前,中国已 经开始了人口转变的进程,因此引起人口生育率 下降更重要的因素是经济力量而非政府政策的作 用[31]。从本文的研究来看,计划生育政策无论是对 中国在 20 世纪 90 年代的人口生育率快速下降,还 是对 21 世纪前十年的低生育水平维持,都产生了 积极的影响。但是计划生育政策导致超低生育水平 风险和家庭发展的负效应也应该引起我们的重视。 我们需要对计划生育政策的调整持谨慎的态度,因 为人口周期性调整的时间很长,一旦决策失误,带 来的后果往往是不可逆的。如果将中国的人口生育 政策划分三个阶段的话,第一阶段应该是以控制人 口数量为核心,第二阶段是进入 21 世纪后以调整 人口结构为核心,现阶段以及未来时期人口政策的 重点目标应是提升家庭发展能力。具体的政策实施 方案是,在短期内可将开放单独夫妇生育二孩作为 生育政策调整的过渡性方案;在多地试点和考证的 基础上,逐渐向城乡二孩晚育政策平稳调整,并分 地区分步骤地淡化强制性生育限制型政策,最后实 现服务和奖励型生育政策调控下的家庭生育自由 选择。在实行节育措施和鼓励晚育等政策中应杜绝 各种形式的强迫手段.
参考文献:
[1] HA BAKKUK H J, POSTAN M. The Cambridge EconomicHistory of Europe Volume VI. The Industrial Revolutions and After:Incomes,Population and Technology Change [M] . Cambridge:Cambridge University Press,1965.
[2] 戴维·N·韦尔. 经济增长[M] . 北京:中国人民大学出版社,2011.
[3] 张秀兰,徐月宾. 建构中国的发展型家庭政策[J] . 中国社 会科学,2003(6):84-86.
[4] 邬沧萍,王琳,苗瑞凤. 从全球人口百年(1950—2050)审视 我国人口国策的选择[J] . 人口研究,2003(4):6-12.
[5] SOLOW R M. A Contribution to the Theory of Economic Growth[J]. The Quarterly Journal of Economics,1956,70 (1):65-94.
[6] 曾毅. 关于生育率下降如何影响我国家庭结构变动的探讨 [J] . 北京大学学报(哲学社会科学版),1987(4):73-86.
[7] 王跃生. 当代中国家庭结构变动分析[J] . 中国社会科学, 2006(1):96-108.
[8] 彭希哲,胡湛. 公共政策视角下的中国人口老龄化[J] . 中 国社会科学,2011(3):121-138
[9] 刘永平,陆铭. 放松计划生育政策将如何影响经济增长—— — 基于家庭养老视角的理论分析[ J] . 经济学(季刊),2008 (4):1271-1299.
[10] SCHULTZ T P. Human Resources in China:The Birth Quota Returns to Schooling and Migration[J]. Pacific Economic Review,2004(3):245-267.
[11] ZHANG J, LEE R. Mortality Decline and Long -Run Economic Growth[J]. Journal of Public Economics,2001,80 (3):485-507.
[12] MODIGLIANI F,CAO L S. The Chinese Saving Puzzle and the Life-Cycle Hypothesis[J]. Journal of Economic Literature, 2004,142(1):145-170.
[13] 朱勤. 2000—2010 年中国生育水平推算—— —基于“六普”数 据的初步研究[J] . 中国人口科学,2012(4):68-77.
[14] BREUSCH T S,PAGAN A R. The Lagrange Multiplier Testand Its Applications to Model Specification in Econometrics [J]. The Review of Economic Studies,1980,47(1):239-253.
[15] MUNDLAK Y. On the Pooling of Time Series and Cross Section Data[J]. Econometrica,1978(46):69-85.
[16] 古德. 家庭[M] . 北京:社会科学文献出版社,1986.
[17] 中国人民银行研究局课题组. 中国国民储蓄和居民储蓄的 影响因素[J] . 经济研究,1999(5):3-10.
[18] 任若恩,覃筱. 中美两国可比居民储蓄率的计量:1992— 2001[J] . 经济研究,2006(3):67-81.
[19] 汪伟. 计划生育政策的储蓄与增长效应:理论与中国的经验 分析[J] . 经济研究,2010(10):63-77.
[20] 石人炳. 生育控制政策对人口出生性别比的影响研究[J] . 中国人口科学,2009(5):86-94.
