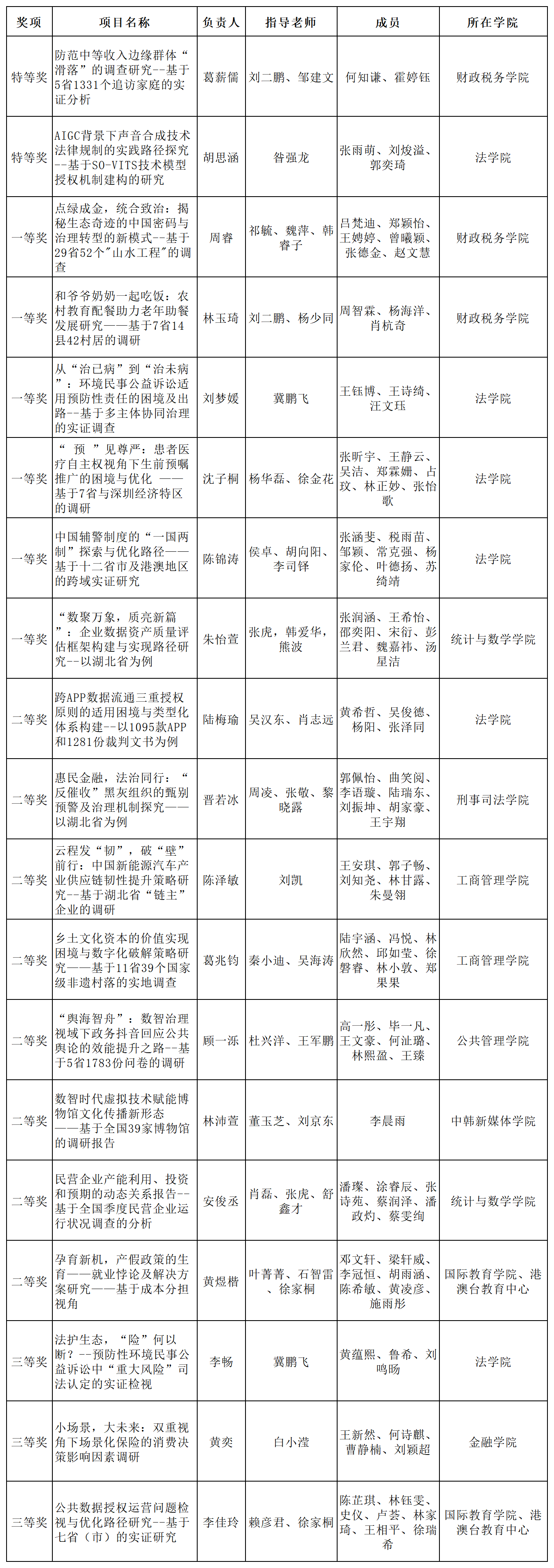
新闻网讯(通讯员 王运达)近日,湖北省第十五届“挑战杯”大学生课外学术科技作品竞赛组织委员会向学校颁布获奖证书。我校学子斩获佳绩,荣获特等奖2项、一等奖6项、二等奖8项和三等奖3项的好成绩,其中特等奖、一等奖获奖数较上届翻番,创下学校在该赛事中的历史最好成绩!

据悉,本届赛事以“创新湖北·青力青为”为主题,动员全省122所高校的1771件作品,2万余名学子报名参与,参赛高校覆盖面与参赛作品数量进一步提升。我校16个参赛作品入围决赛,项目涵盖乡村振兴、生态环保、经济发展、社会治理等领域。其中,财政税务学院《防范中等收入边缘群体“滑落”的调查研究--基于5省1331个追访家庭的实证分析》、法学院《AIGC背景下声音合成技术法律规制的实践路径探究——基于SO-VITS技术模型授权机制建构的研究》等2个项目脱颖而出,荣获特等奖。
学校高度重视本届“挑战杯”竞赛,专题部署备赛相关工作。赛前,校团委通过走访动员、训练营、讲座等形式激励师生参与竞赛,与各学院形成协同创新育人新局面。备赛期间,多次组织专家为团队提供项目指导、模拟答辩等全方位支持。决赛现场,我校学子以扎实的理论功底、详实的调研数据、饱满的答辩状态获得专家高度评价。
目前,我校各参赛团队正在认真打磨项目,全力冲刺全国总决赛,力争再创辉煌。

审核人:熊灯
责任编辑:陈博




