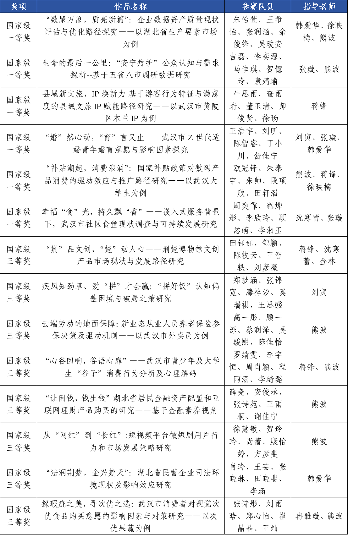
(通讯员:舒鑫才 吴瑷安)2025年5月25日,由中国商业统计学会主办、正大集团冠名、浙江财经大学承办的“正大杯”第十五届全国大学生市场调查与分析大赛本科生组全国总决赛圆满落下帷幕。本次比赛吸引来自全国34个省级行政区995所高校的28.2万名学生参赛,历时7个月,经过层层选拔,最终有273支本科组参赛团队晋级本次总决赛。本届竞赛,米兰电竞·(中国区)荣获最佳赛区组织奖和最佳院校组织奖,我校学子最终收获6项国家级一等奖,8项国家级三等奖及若干省奖。本次大赛我校收获奖项含金量与数量均显著提升,赛事组织与学生参赛两方面均呈交亮眼答卷,书写了属于中南大的辉煌篇章。

徐映梅、肖磊、沈寒蕾老师带队参加比赛

学校最佳赛区组织奖和最佳院校组织奖
全国大学生市场调查与分析大赛自2018年起,连续七届跻身《全国普通高校学科竞赛榜单》前列,是统计领域首个入选的全国性优秀竞赛项目,成为学术引领、政府支持、企业认可、海峡两岸港澳联动育人的综合平台。本届市调大赛全国总决赛经过校赛、省赛、国赛网络评审等层层比拼,晋级国赛的6支队伍均来自统计与数学学院。他们凭借敏锐的市场洞察力和扎实的专业素养,着眼于社会热点与民生需求,精心打磨多个具有创新性和实践价值的参赛项目,最终层层突围,全员斩获国家级一等奖。


在为期七个月的备赛过程中,统计与数学学院高度重视、精心组织,并成功举办第十五届全国大学生市场调查与分析大赛湖北赛区选拔赛。未来,学院将继续深化创新人才培养体系,推动产学研融合发展,为国家和地方经济社会高质量发展培养更多优秀的市场调查与分析人才,让我院学子在更广阔的舞台上绽放光彩。
审核人:王瑄


