导航
首 页
学院概况
学院简介
领导班子
组织机构
联系电话
师资队伍
全院教师队伍
硕士研究生导师
博士研究生导师
教学工作
本科生教学
马克思主义基本原理概论
思想道德修养与法律基础
中国近现代史纲要
毛泽东思想与中国特色社会主义理论体系概论
研究生教学
规章制度
科研工作
科研机构
科研动态
科研成果
规章制度
科研诚信
党群事务
党建动态
工会活动
教工风采
招生就业
招生
专业介绍
硕士研究生招生
博士研究生招生
就业
就业动态
就业数据
校友之家
校友信息
工作动态
五亲模式
简介
作品展示
常用下载
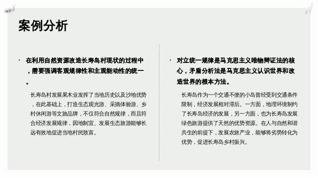
金一鑫 长寿岛乡村振兴实践
发布者:系统管理员
发布时间:2024-06-21
浏览次数:
28
友情链接
中华人民共和国教育部
中国社会科学网
中国高校人文社会科学信息网
中国社会科学院
全国哲学社会科学工作办公室
马克思主义学院意见建议反映渠道
掌上官微
长按二维码,关注我们
米兰电竞·(中国区)党史党建研究院
马克思主义学院官方微信
map