English
基地介绍
主任寄语
基地简介
大事记
联系我们
研究机构
研究架构
田野实验研究中心
政策评估与决策支持研究中心
财政大数据研究中心
贫困研究中心
科技战略与政策研究中心
科研团队
学术委员会
专职研究员
国内科研团队
国外科研团队
在站博士后
在读研究生
学术活动
学术研讨
财税菁英训练营
学术会议
国际交流合作
国际合作简介
田野实验合作项目
全球公共经济学合作项目
联合人才培养项目
科研成果
论文发表
课题项目
数据库
学术期刊
社会服务
决策咨询
研究报告
基地介绍
主任寄语
基地简介
大事记
联系我们
研究机构
研究架构
田野实验研究中心
政策评估与决策支持研究中心
财政大数据研究中心
贫困研究中心
科技战略与政策研究中心
科研团队
学术委员会
专职研究员
国内科研团队
国外科研团队
在站博士后
在读研究生
学术活动
学术研讨
财税菁英训练营
学术会议
国际交流合作
国际合作简介
田野实验合作项目
全球公共经济学合作项目
联合人才培养项目
科研成果
论文发表
课题项目
数据库
学术期刊
社会服务
决策咨询
研究报告
学术活动
学术研讨
财税菁英训练营
学术会议
当前位置:
首页 /
学术活动 /
学术研讨
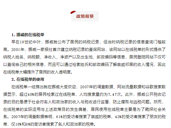
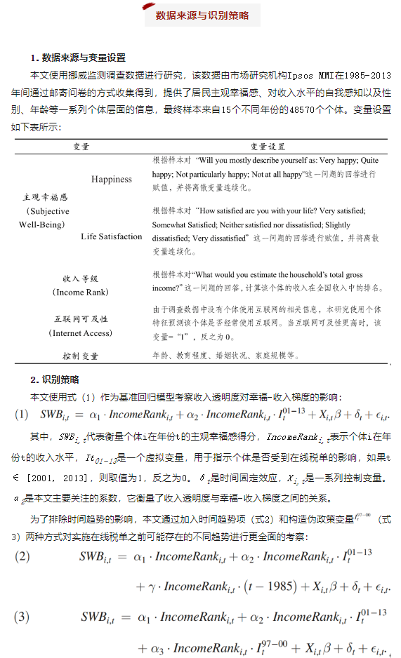
知足常乐:收入透明度对主观幸福感的影响
发布时间:2024-01-12
发布者:
map