春暖花开,扬帆启航;整装待发,规划未来。为了满足未来求职的需要,增强同学们的择业意识和竞争意识,帮助同学们更好地规划大学生活,掌握求职简历的制作方法和技巧,在工商管理学院全体师生的组织下开展“职场工商”系列活动之“精‘简’人生、砥‘历’前行”2019年简历制作大赛。根据评分细则经严格评审,本次优秀简历评选结果已经产生,现将获奖名单公布如下:
阳俊沛 周孟楠 孙漫悦 王梦阳 胡稚敏 贾云蕾 管子琳 陈颖萱 白家宁 丁倩影 林嘉琪 齐丽可 张立中
曹嘉滢 邓丹婷 王昕怡 杨震林 郭燕婷 邹婧琦 罗文辉 赵鹏飞 钱思霖 佘明鑫 李梦圆 字正丹 马熙桦
刘帮民 李增添 徐华栋 洪淑文 林雅槟 张珉珲 季泽豪 江澍乐 陈伊凌 陈鸿运 王育莹 傅文欣 范乐怡
向韦霖 王子悦 韩雅雯 潘思雅 曲源远 黄佳薇 彭跃辉 林钰洁 覃丽娟 李乐诗 范雪雨 李金沙 杨 曼
颜 凝 李童 王雪 蔡媛 田林 吴琼 汪月 朗朗 伊力夏提·艾合麦提
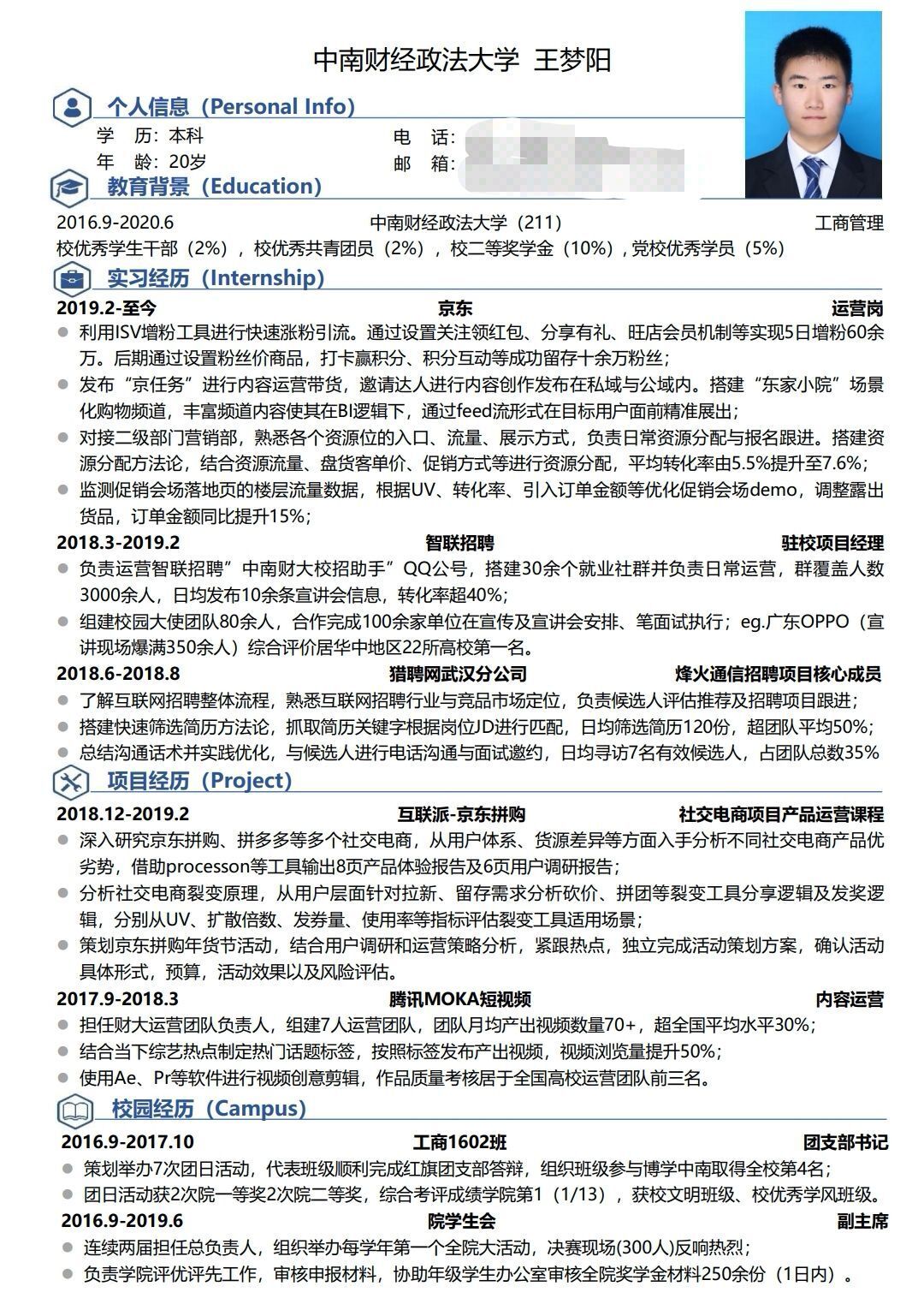
部分优秀简历展示:






注:
1、以上获奖姓名排名不分先后
2、本通知公示期为三天
3、如对本次评选结果有任何疑问或异议,可联系文泉北313年级办公室
联系方式: 027-88387053
2019年4月29日

