“网约车的劳动法问题探究”讲座文字版整理
——讲座时间:2017年9月17日
目录
•问题的提出
•劳动用工形式的本质和分类
•劳动关系的理解和认定
•现行政策和司法实践的评析
•境外实践的启示
•劳动者权益保护的简要建议
一、问题的提出
(一)问题的提出—1


· “互联网+”背景下的用工形式问题
(二)问题的提出—2
«十三五规划建议»:实施“互联网+”行动计划,发展物联网技术和应用,发展分享经济,促进互联网和经济社会融合发展。
«十三五规划纲要»:“加强对灵活就业、新就业形态的扶持,促进劳动者自主就业”,“保障非正规就业劳动者权益”,以推动实现更高质量的就业。

二、劳动用工形式的本质和分类
(一)分类概述——1

(二)生产要素组合分类——1

(二)生产要素组合分类——2-1

(二)生产要素组合分类——2-2

(二)生产要素组合分类——2-3

(二)生产要素组合分类——2-4
(二)生产要素组合分类——2-5

(二)小结——1

(三)小结——2

(三)小结——3

三、劳动关系的理解和认定
(一)劳动关系的一般理解——1
定义:劳动关系是指劳动力所有者(劳动者)与劳动力使用者(雇主、用人单位)之间,为实现劳动过程而发生的一方有偿提供劳动力有另一方用于同其生产资料(劳动条件)相结合的社会关系。

(一)劳动关系的一般理解——2

(一)劳动关系的一般理解 ——5 -1

(一)劳动关系的一般理解 ——5 -2
·劳动关系与劳务关系的比较

(二)劳动关系的认定的法律意义

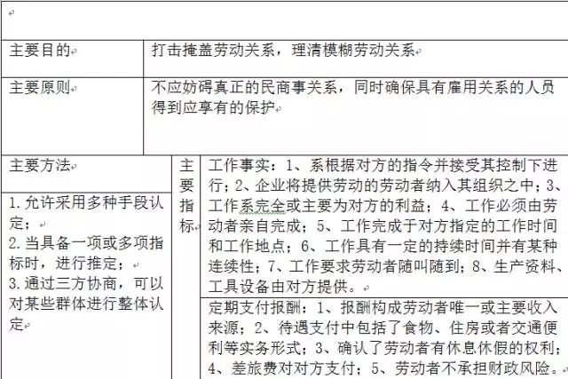
(三)劳动关系认定的标志——1

(三)劳动关系认定的标志——2
·从属性内部和外延的演变

(三)劳动关系认定的标志——3

(三)劳动关系认定的标志——4

(三)劳动关系认定的标志——4

(三)劳动关系认定标准的走向

《第八次全国法院民事商事审判工作会议(民事部分)纪要》(2016年)
“应当坚持依法保护劳动者合法权益和维护用人单位生存发展并重的原则,严格依法区分劳动关系和劳务关系,防止认定劳动关系泛化”
四、现行政策和司法实践评析
(一)现行政策评析——1
《国务院关于大力发展电子商务加快培育经济新动力的意见》
(国发(2015)24号)
三、促进就业创业 (十)保障从业人员劳动权益。规范电子商务企业特别是网络商户劳动用工,经工商登记注册取得营业执照的,应与招用的劳动者依法签订劳动合同;未进行工商登记注册的,也可参照劳动合同法相关规定与劳动者签订民事协议,明确双方的权利、责任和义务。按规定将网络从业人员纳入各项社会保险,对未进行工商登记注册的网络商户,其从业人员可按灵活就业人员参保缴费办法参加社会保险。符合条件的就业困难人员和高校毕业生,可享受灵活就业人员社会保险补贴政策。长期雇用5人及以上的网络商户,可在工商注册地进行社会保险登记,参加企业职工的各项社会保险。满足统筹地区社会保险优惠政策条件的网络商户,可享受社会保险优惠政策。
劳动关系或民事关系可选择,但劳动者权益应当保护。
(一)现行政策评析——2

劳动关系或民事关系可选择,但劳动者权益应当保护。
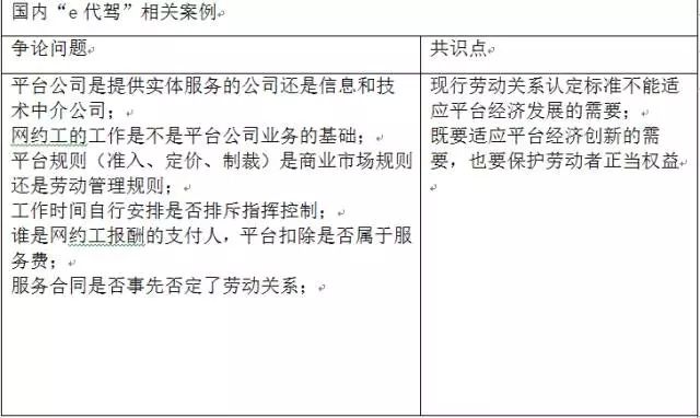
(一)司法实践评析——“e代驾”案件—1

(二)司法实践评析——共识点与分歧点

五、境外实践的启示
境外实践的启示——1

境外实践的启示——2
美国加州最高法院确定的Borello 规则(1989年)
从事的服务是否与用工方的业务有差异;(2)是否是用工方日常业务的一部分;(3)是否由用工方提供工具和工作场所;(4)工作内容是否要求提供服务的人购买相关设施或材料;(5)工作是否需要特殊的技能;(6)工作是否通常需要用工方或者专家进行指导;(7)收入的多寡是否取决于管理技能;(8)工作时间的长短;(9)工作关系的持续时间;(10)计算报酬的方式,基于时间还是工作内容;(11)各方是否相信他们之间存在雇佣关系。
六、劳动者权益保护的简要建议
(一)应然立法思路——1

(一)应然立法思路——2

(一)现阶段应对思路——1

非典型劳动关系认定适度从宽的依据:
1、劳动者提供的劳动是用人单位业务的组成部分;
2、重视平台企业所提供劳动条件的意义;
3、组织题外部经济从属性

(二)现阶段应对思路——1-2
“好厨师”APP是上海乐快信息技术有限公司(以下简称乐快公司)运营的一款手机客户端,为用户提供在线预约厨师上门烹饪服务。邓先生、孙先生等7名厨师进驻该平台,通过平台接单为客户提供私人厨师服务。
据孙先生讲,他于2015年4月15日入职乐快公司,月薪5000元,每天工作时间为上午10时至晚上6时。双方未签订书面劳动合同,公司没有为他缴纳社会保险,没有支付加班费及安排休年假。2015年10月28日,公司违法解除与他的劳动关系。为此,孙先生提起诉讼,要求确认与乐快公司的劳动关系,乐快公司支付解除劳动关系经济补偿、未签劳动合同的工资差额、加班费等共计5.2万余元。与孙先生一样境遇的另外6名厨师也提起同样的诉讼,法庭将7起案件合并审理。乐快公司辩称,其与平台厨师签订有商务合作协议,孙先生通过“好厨师”APP平台根据客户需求提供服务,是否接单及工作时间均由孙先生自行掌握,其不坐全班亦不接受公司管理,通过接单获得奖励,因此双方并非劳动关系。
(二)现阶段应对思路——2
财政部、税务总局、保监会
《关于将商业健康保险个人所得税试点政策推广到全国范围内实施的通知》
一、关于政策内容
对个人购买符合规定的商业健康保险产品的支出,允许在当年(月)计算应纳税所得额时予以税前扣除,扣除限额为2400元/年(200元/月)。单位统一为员工购买符合规定的商业健康保险产品的支出,应分别计入员工个人工资薪金,视同个人购买,按上述限额予以扣除。
2400元/年(200元/月)的限额扣除为个人所得税法规定减除费用标准之外的扣除。
二、关于适用对象
适用商业健康保险税收优惠政策的纳税人,是指取得工资薪金所得、连续性劳务报酬所得的个人,以及取得个体工商户生产经营所得、对企事业单位的承包承租经营所得的个体工商户业主、个人独资企业投资者、合伙企业合伙人和承包承租经营者。
三、两个相关新问题——1

