通讯员:杨娟秀
“世界咖啡这种开放式的交流学习形式非常新奇,效果真的很好!”。
“在世界咖啡轻松愉快的氛围中,每个人都能深度参与,从求职技巧到职业价值观,大家在头脑风暴、跨组交流和展示汇报中相互学习、相互启发,感觉受益匪浅”。
这是研究生课程《保险伦理与职业道德》结课调查中的匿名评价。同学们普遍认为,这门课程在课程内容和教学方式上有较大的创新,参与课程学习对于提升同学们的政治认同、职业规范、诚信与法治意识、职业素养等方面成效显著。特别是最后一次课程创新性地采用“世界咖啡会议+职业礼仪讲座”的教学形式,围绕“职业素养”进行课程设计,得到了同学们的热烈反响与一致好 



图1:《保险伦理与职业道德》结课调查
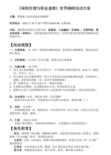
据课程负责人金融学院董志华副教授介绍,《保险伦理与职业道德》是面向保险专业硕士二年级学生开设的一门新课程,旨在提升学生的职业道德素养,具有典型的“课程思政”特征。课程内容共分为8个专题模块,职业素养是其中的最后一个模块。为了达到更好的课程效果,课程团队精心设计课程内容与教学方式,按“入职”与“求职”两个阶段,组织世界咖啡会议并开展职业礼仪讲座,取得较好的教学效果。
“世界咖啡”是一种新型集体研讨方法,通过对会议流程的创新设计,打破传统会议的沉闷组织氛围,实现平等交流与跨界沟通,形成更多的创意与创造。这种会议方式现在正被广泛地运用在企业人力资源培训之中,使用场景与本课程职业素养主题较为契合,因此课程团队尝试将“世界咖啡”这种集体学习方式引入课程。

在此环节中,将世界咖啡会议的主题设定为“职场新人如何快速站稳脚跟?”活动开始前,教室的桌椅已提前分为四组,贴上了保险组、大金融组、互联网组和国企政府组四个桌签,桌面上摆好了咖啡与甜点,教室里充满了开放与轻松的氛围。在主持人介绍完活动目的与流程后,根据职业规划所划分的四个小组针对主题进行框架搭,利用大白纸和便利贴记录不同的观点,随后小组之间依次进行流动,对别组的观点进行反驳或补充。主持人、组长与记录员各司其职,教师随机参加各组讨论。整个会场气氛热烈却又次序井然。头脑风暴过后,各组再次凝练总结观点,并进行汇报展示。保险组、大金融组、互联网组和国企政府组的分析逻辑各有特点,创新观点层出不穷,大白纸+便利贴的思维画布新颖别致,充分的体现了世界咖啡会议的开放性与创新性。
图2:各组热烈讨论


图4:各小组展示思维画布

图4:刘俊副教授带领面试演练
职业素养模块的下半部分以“求职礼仪”为主题,邀请到著名礼仪培训专家、武汉纺织大学刘俊副教授参与课程教学。刘老师围绕“求职礼仪”从与美好共生、环境共振与心灵共鸣三个方面进行展开,讲解求职过程中在着装、声音、形体等方面的注意事项,并对握手、简历递送、关门等细节开展了实战演练。刘老师的课程内容丰富、形式活泼,同学们时而侧耳倾听,时而紧张演练。一个半小时的课程很快过去,大家都感觉意犹未尽,同学们纷纷表示,在这次课堂中所学习到的理念与技巧可以立马运用到当前的求职中,而且长期来看对提升大家的职业素养也有所裨益。
据了解,《保险伦理与职业道德》是学校研究生教育教学改革“专业思政”专项项目,也是金融学院首批“课程思政”示范课程。该课程坚持以立德树人为根本目的,以学生为中心开展全过程学情分析,对课程内容和教学方法进行整体设计,深入挖掘专业课程的思政内涵,组建了包括来自兄弟高校和保险业界的共6位专家学者共同参与课程建设。课程团队不断探索创新教学方式方法,将辩论赛、经典研读、世界咖啡等新颖的教学方式融入课堂。从学生评价和同行评价来看,取得了较好的建设成效,在全院的“课程思政”建设中起到了一定的引领示范作用。

图5 学生问卷星匿名评价

