首页
关于我们
学科简介
专任教师
本所成果
资讯动态
最近更新
本所动态
媒体报道
学术前沿
希贤环境法讲坛
年度盘点
学界动态
学在中南
招生培养
精品课堂
所友风采
学子风采
数据库
环境立法数据库
环境执法数据库
环境司法数据库
动物法数据库
双碳法治数据库
教学案例库
环境法数据库
双碳法治数据库可视化平台(测试)
双碳基地
基地要闻
基地成果
双碳速递
基地架构
社会服务
咨政服务
ENGLISH
About Us
Faculty
News&Spotlight
Academic achievements
首页
关于我们
学科简介
专任教师
本所成果
资讯动态
最近更新
本所动态
媒体报道
学术前沿
希贤环境法讲坛
年度盘点
学界动态
学在中南
招生培养
精品课堂
所友风采
学子风采
数据库
环境立法数据库
环境执法数据库
环境司法数据库
动物法数据库
双碳法治数据库
教学案例库
环境法数据库
双碳法治数据库可视化平台(测试)
双碳基地
基地要闻
基地成果
双碳速递
基地架构
社会服务
咨政服务
ENGLISH
About Us
Faculty
News&Spotlight
Academic achievements
I
资讯动态
nformation post
最近更新
本所动态
媒体报道
快速通道
公告栏/学术活动
本所成果
师资队伍
本所动态
最近更新
当前位置>
首页
>
资讯动态
>
最近更新
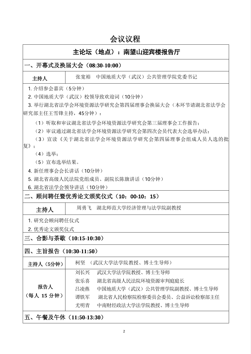
2024年湖北省法学会环境资源法学研究会年会议程
发布时间:2024年10月24日
来源:本站
浏览量:992
上一篇:
第三届中国双碳法治论坛在汉成功举办
下一篇:
【中国社会科学网】《中国双碳法治发展报告(2023-2024)》在汉发布
首页
关于我们
资讯动态
学术前沿
学在中南
数据库
双碳基地
社会服务
ENGLISH
--友情链接--
中国法制发展战略研究网
武汉大学环境法研究所
米兰电竞·(中国区)法学院
米兰电竞·(中国区)
Copyright © 2019 米兰电竞·(中国区)环境资源法研究所     地址:湖北省武汉市东湖高新技术开发区南湖大道182号 邮编:430073
技术支持:
京伦科技
zuelenlaw@126.com
map